校友园地
百廿之约 待你而归——经管校友返校“全攻略”
尊敬的各位经管校友:
母校将迎来120周年校庆盛典,学院全体师生盛情邀请各位校友在校庆日周末(10月14-15日)返校,与老师畅叙师生情谊,与校友追忆芳华岁月,畅谈学院未来发展!
Part01.
入校和信息登记
已经申领校友卡的校友,凭“校友卡”和身份证入校。
没有申领校友卡的校友,通过微信小程序,搜索“河北工大平安校园”,选择“我是校友”,于入校前一日申请,学院将安排老师于每日晚21时前集中审批。当日在校门口刷身份证进校。
返校信息登记及主题活动预约:扫描下方二维码,1分钟搞定!

(截止到13日中午12时)
Part02.
服务站点
在学院楼(东院第七教学楼二楼中厅)、院部/北院(原管理楼、MBA中心对面林荫道)、北辰校区(原经管楼西教三东侧)设立服务站。各服务站的功能:

Part03.
校友“百事通”

Part04.
“我爱经管”一起捐
为助力学校学院发展,彰显经管校友贡献和力量,学院校友服务中心发起“我爱经管”一起捐(中银公益平台),所筹款项学校将用于文化传承、科技创新、人才培养和环境提升。
爱心涓涓滴成海,微光灿灿若星河。扫扫二维码,贡献一份力!

大额捐赠请联系安玉红老师(13920593940)
Part05.
学校重点活动(10月15日)

*返校报到时可按需登记
Part06.
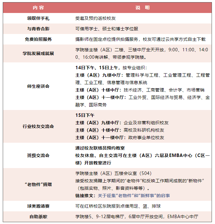
学院主题活动(10月14-15日)

Part07.
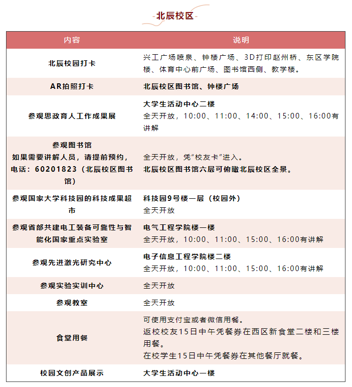
校园游览活动(10月14-15日)
如有调整,以现场发布为准。


集章活动
时间:10月14-15日9:00-12:00;14:30-17:30
地点:北辰校区和红桥校区

参与活动人员可前往任一摊位领取地图与活动门票,根据地图图标提示寻找摊位具体位置,根据门票背面活动介绍与右下角二维码了解活动参与方式,猜出打卡摊位并在地图背面印章区集齐九个印章即为活动完成。
北辰校区共设置七个打卡摊位,红桥校区共设置三个打卡摊位,集章活动共九个印章,包括校徽、校史博物馆、红桥东院、红桥北院、北辰校区、南院礼堂、钟楼、水上图书馆、体育馆(两个校区均可集齐无需跨校区集章)。


网络服务
学校为校友提供免费便捷的校园网络服务。
到校校友手机搜索HEBUT-120th Anniversary信号,连接后输入密码hebut@2023,点击登录即可享受免费上网。
Part 08.
有关建议
1、返校校友提前申请“校友卡”;
2、由于校内车位有限,请校友们尽可能乘坐公共交通工具入校;如确需开车,请错峰入校、有序停放。
bat365官方网站
2023年10月12日
学校有关信息来源 | bat365官方网站官微
排版、校对 | 张博璇
稿件审核 | 耿磊磊
责任编辑 | 刘晓晶 赵冬妮
分管审核 | 许长勇
审核发布 | 赵 钊
